تبدیل فایلهای STL به STEP: راهنمای کامل و روشهای کاربردی
اگر به تبدیل فایلهای STL به STEP نیاز دارید، در این مقاله دو روش ساده برای تبدیل فایلهای شما آورده شده است. فایلهای STL فرمت استاندارد برای مدل های سهبعدی، بهویژه برای پرینتر سه بعدی هستند. نام این فرمت مخفف کلمه "استریولیتوگرافی" است و گاهی اوقات به عنوان "زبان بافت سازی استاندارد" یا "زبان مثلثبندی استاندارد" نیز شناخته میشود. این نوع فایل یک مدل را با استفاده از بافتسازی نمایش میدهد، به این معنی که یک مش از اشکال مثلثی کوچک ایجاد میکند. در مقابل، STEP که مخفف "استاندارد برای تبادل دادههای مدل محصول" است، فرمت فایل CAD میباشد که به طور رایج برای مدلهای سهبعدی استفاده میشود.
یک گام رو به جلو برای مدل های سه بعدی
همانطور که از نامش پیداست، فایلهای STEP بدون نیاز به مراحل تبدیل اضافی، به راحتی از یک برنامه CAD به برنامه دیگر منتقل میشوند. تفاوت اصلی بین این دو نوع فایل در این است که معمولاً فایلهای STEP برای ویرایش راحت تر هستند، زیرا فرمت آنها به طور خاص برای ویرایش در نرمافزارهای CAD طراحی شده است. به همین دلیل، ممکن است در مواقعی مفید باشد که یک مدل سهبعدی ذخیرهشده بهصورت STL را به فایل STEP تبدیل کنید. در این مقاله، به بررسی دو برنامهای میپردازیم که میتوانند برای تبدیل فایلهای STL به STEP استفاده شوند.
اگر فایلها را از منابع آنلاین دانلود کنید، فایل ها عموما در فرمت STL هستند. اگر قصد دارید مدل را بلافاصله پرینت کنید یا آن را در برنامههایی مانند Blender ویرایش کنید، فرمت STL بسیار مناسب است . با این حال، اگر نیاز دارید که از مدلسازی پارامتریک برای تغییرات استفاده کنید، مانند اصلاح مکانیکی یک اسباببازی اتوماتیک دانلود شده از Thingiverse، فایل STL اصلا فرمت مناسبی برای ویرایش نیست. اما چرا؟ پاسخ به ماهیت فایلها برمیگردد. برای اینکه موضوع روشنتر شود، بیایید آن را با تصاویر دوبعدی مقایسه کنیم. فایلهای STL را میتوان با فایلهای رستر (مانند JPG) مقایسه کرد که از پیکسلهایی با رنگها و موقعیتهای خاص تشکیل شدهاند تا یک تصویر بسازند. تصاویر رستر برای نمایش مناسب هستند، اما افزایش اندازه تصویر تنها منجر به بزرگتر شدن پیکسلها میشود که باعث میشود تصویر دانهدانه و بیکیفیت به نظر برسد. از طرف دیگر، فایلهای STEP بیشتر شبیه به فایلهای وکتور مانند SVG هستند. یک فایل وکتور مجموعهای از خواص ریاضی است که یک تصویر را تشکیل میدهد و ویرایش این نوع فایلها بسیار راحتتر است زیرا بدون اینکه کیفیت آنها کاهش یابد، همه چیز پس از ویرایش بهطور صحیح و متناسب باقی می ماند.
.jpg)
فایلهای STEP مزیت مشابهی را ارائه میدهند. این فایلها نه تنها هندسه خارجی یک مدل مانند یک فایل مش را ذخیره میکنند، بلکه میتوانند تفاوتهایی مانند یک جسم توپر، یک جسم توخالی یا یک جسم سطحی مانند ورق را نیز تشخیص دهند. علاوه بر این، فایلهای STEP میتوانند اطلاعاتی درباره مواد مدل (برای مثال، فولاد)، محدودیتها (برای مثال، صاف ماندن سطوح موازی)، ضخامت، ابعاد و غیره ذخیره کنند. اگر شما یک توپ آلومینیومی جامد با قطر 5 میلیمتر در SolidWorks بهعنوان یک فایل STEP ایجاد کنید و آن را در AutoCAD باز کنید، برنامه جدید همچنان تمام این اطلاعات مربوط به توپ را در خود دارد. این هم دلیل این است که تبدیل به فایلهای STEP بهسادگی تبدیل مثلاً STL به OBJ نیست و ابزارهای تبدیل آنلاین سادهای هم برای این کار وجود ندارد که بتوانیم توصیه کنیم. فایلهای STEP از نظر ماهیت با فایلهای STL متفاوت هستند: فایلهای STEP اجسام جامد از پارامترهای مشخصی تشکیل شده اند، در حالی که فایلهای STL اساساً مش هستند. بنابراین، ابتدا باید تغییراتی در مش موجود ایجاد کنید تا آن را به یک جسم جامد تبدیل کنید. این فرآیند در بخشهای بعدی توضیح داده خواهد شد و خوشبختانه با نرمافزار مناسب، این کار بسیار ساده است.
.jpg)
راهحل شماره 1 : Autodesk Fusion
یک روش ساده برای تبدیل فایلهای STL به فایلهای STEP استفاده از Fusion محصول Autodesk است. از آنجا که فایل STL اساساً یک مش است، مهم است که بدانید Fusion از سه روش مختلف برای کار با مشها پشتیبانی میکند، اما سادهترین روش، وارد کردن یک مش است. در نسخههای جدیدتر، Fusion برخی از عملیات مشها را نیز دارد که در خط زمانی عملیاتها ثبت میشوند.
برای استفاده از این روش، اول باید در محیط طراحی (Design Workspace) باشید که محیط پیشفرض برای باز کردن Fusion است.
گام 1: وارد کردن مش
به منوی "Insert > Insert Mesh" بروید.
فایلی که میخواهید وارد کنید را انتخاب کنید. با اینکه این آموزش مربوط به فایلهای STL است، لازم به ذکر است که Fusion میتواند مشها را از فرمتهای فایل OBJ و 3MF نیز وارد کند.
پس از بارگذاری مش، باید برخی از تنظیمات را در منوی "Insert Mesh" انجام دهید.
- نوع واحد (Unit Type) : میتوانید واحدها را به میلیمتر، سانتیمتر، متر، اینچ یا فوت تنظیم کنید.
- چرخش جهت بالا (Flip Up Direction) : این گزینه زمانی مفید است که مدل شما به اشتباه در جهت نادرست وارد شده باشد، اگرچه این مشکل معمولاً پیش نمیآید.
- موقعیت (Position) : میتوانید انتخاب کنید که مدل شما در نقطه مبدا متمرکز باشد یا قسمت پایین آن با سطح افقی تماس داشته باشد.
- ورودیهای عددی (Numerical Inputs) : این بخش به شما امکان میدهد موقعیت مدل را دقیقتر تنظیم کنید.
.jpg)
گام 2: تبدیل مش به یک جسم صلب
برای تبدیل مش به یک جسم صلب، همچنان در فضای کاری Design، به زبانه Mesh (صورتی) بروید، سپس منوی Modify را باز کنید تا به مجموعه کامل گزینهها دسترسی پیدا کنید.
گزینه Convert Mesh را انتخاب کنید. این کار یک منوی دیگر را باز میکند که باید در آن برخی گزینهها را انتخاب کنید.
- Body : میتوانید بدنه را از طریق مرورگر (Browser) یا مستقیماً در نمای دید (Viewport) انتخاب کنید.
- Operation : این بخش دو گزینه دارد:
- Parametric : این گزینه عملیات را در خط زمانی (Timeline) ثبت میکند و به شما امکان میدهد تغییراتی را مستقیماً در روابط موجود که در نتیجه تبدیل ایجاد میشوند، اعمال کنید.
- Base Feature : این گزینه روابط پارامتریک را ثبت نمیکند و در خط زمانی ثبت نمیشود، اما همچنان میتوانید عملیات مختلفی را روی مدل بهدستآمده انجام دهید.
- Method : دو گزینه وجود دارد: Faceted و Prismatic .
Faceted روش اصلی است که همیشه در Fusion وجود داشته و مش را همانطور که هست به یک جسم صلب تبدیل میکند.
Prismatic : یک گزینه جدیدتر است که تلاش میکند تا سطوح مجاور مش را با هم ترکیب کرده و به یک سطح واحد در جسم صلب تبدیل کند. - ما روش Prismatic را برای نتایج بهتر توصیه میکنیم، زیرا جسم به شکل فایل STEP درمیآید و کار با آن آسانتر خواهد بود. با این حال، این گزینه در نسخه رایگان و استفاده شخصی Fusion در دسترس نیست.
- اگر برنامه در تصمیمگیری برای ترکیب کردن سطوح مشکل داشته باشد، میتوانید قبل از تبدیل مش، از ابزار Generate Face Groups در منوی Prepare استفاده کنید.
.jpg)
گام 3: ذخیره بهصورت فایل STEP
پس از تبدیل فایل به یک جسم صلب، تنها کاری که باقی میماند، این است که آن را بهصورت یک فایل STEP خروجی بگیرید. فایل حاصل یک جسم صلب خواهد بود که میتوانید آن را با استفاده از عملیات و ویژگیهای موجود در هر نرمافزار مدلسازی پارامتریک تغییر دهید.
- به منوی File در گوشه بالا سمت چپ بروید و گزینه Export را انتخاب کنید.
- یک نام برای فایل انتخاب کنید و نوع فایل را STEP تعیین کنید.
- روی دکمه Export کلیک کنید.
و تمام! فقط به خاطر داشته باشید که Export فایل را در رایانه شما ذخیره میکند، در حالی که استفاده از گزینه Save as آن را در فضای ابری Fusion ذخیره میکند.
.jpg)
راهحل شماره 2: FreeCAD
یک جایگزین رایگان برای تبدیل فایلهای STL به STEP، نرمافزار FreeCAD است که یک برنامه CAD قابل دانلود میباشد. حتی اگر قبلاً از FreeCAD استفاده نکردهاید، میتوانید آن را دانلود کنید و ظرف چند دقیقه شروع به تبدیل فایلها کنید. FreeCAD برای ویندوز، مک و لینوکس در دسترس است، بنابراین هر سیستمی که دارید پشتیبانی میشود. در زمان نگارش این متن، ما از نسخه 0.21.2 FreeCAD استفاده میکنیم. پس از دانلود برنامه، آن را باز کرده و مراحل زیر را دنبال کنید:
از منوی بالایی گزینه File را انتخاب کرده، سپس Open را بزنید و فایل STL خود را از رایانه انتخاب کنید.
مطمئن شوید که پنل Combo View در صورتی که بهطور پیشفرض فعال نیست، قابل مشاهده باشد. برای نمایش این نما، از منوی بالایی گزینه View را انتخاب کرده، سپس از منوی کشویی گزینه Panels را انتخاب کرده و بعد Combo View را بزنید. پنل Combo View نام فایل شما را همراه با یک آیکن سبز نشان میدهد. باید مطمئن شوید که در حال کار روی فایل خود در Workbench مربوط به Part هستید، زیرا این محیط نوارهای منویی خاص خود را دارد که با سایر محیطها متفاوت است. برای انتخاب Part Workbench، به منوی بالایی بروید، روی View کلیک کرده، سپس گزینه Workbench را انتخاب کرده و در نهایت Part را انتخاب کنید. روی نام فایل خود در پنل Combo View کلیک کنید تا آن را انتخاب کنید. سپس، در منوی بالایی، گزینه Part را انتخاب کرده و بعد Create shape from mesh را بزنید. توجه داشته باشید که این گزینه فقط زمانی در منوی Part ظاهر میشود که نام فایل خود را در Combo View انتخاب کرده باشید.
وقتی پنجره Shape from mesh ظاهر شد، فقط روی OK کلیک کنید.
.jpg)
حال در پنل Combo View باید یک فایل مش جدید زیر فایل STL اصلی شما با نام filename001 (یا چیزی مشابه) داشته باشید. فایل اصلی STL خود را حذف کنید چون دیگر به آن نیازی ندارید، با انتخاب آن، کلیک راست کرده و سپس گزینه Delete را انتخاب کنید. فایل مش جدید خود (یعنی filename001) را در Combo View انتخاب کنید. سپس روی Part در منوی بالایی کلیک کرده و گزینه Convert to Solid را انتخاب کنید. اکنون یک فایل solid در Combo View زیر فایل mesh شما ظاهر خواهد شد. حالا میتوانید فایل mesh را حذف کنید.
.jpg)
کار شما هنوز تمام نشده است. حالا باید ظاهر فایل خود را تغییر دهید. فایل solid خود را در Combo View انتخاب کرده و سپس روی آن کلیک راست کنید. در منویی که ظاهر میشود، گزینه Appearance را انتخاب کنید. این کار یک نمای جدید در پنل Combo View زیر تب Tasks باز میکند. در نمای Appearance، یک رنگ را در قسمت Shape color انتخاب کنید، ترجیحاً رنگی روشن مانند نارنجی. چیزی دیگری را در این منوی Appearance Task تغییر ندهید، سپس روی دکمه Close در این منو کلیک کنید. حالا باید به نمای معمولی خود در Combo View بازگردید.
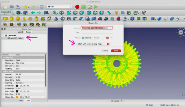
توجه: رنگآمیزی مدل صلب الزامی نیست. این مرحله معمولاً برای بهبود تمایز بصری هندسه تبدیلشده انجام میشود، زیرا مدلهای مش در فایلهای STL معمولاً هیچگونه ویژگی رنگ یا مواد را حفظ نمیکنند. رنگآمیزی مدل صلب به تمایز آن از مش اصلی کمک میکند، که بهویژه هنگام مقایسه و اعتبارسنجی مدل صلب تبدیلشده با مش مفید است. همچنین هنگام کار در زمان مونتاژ(assemblies) نیز مفید است. دوباره، با انتخاب فایل صلب در Combo View، به منوی بالایی بروید و گزینه File > Export را انتخاب کنید. وقتی پنجره Export file باز شد، نام فایل را وارد کرده، مکان ذخیرهسازی آن را انتخاب کنید و در منوی کشویی نوع فایل، گزینه STEP with colors را انتخاب کنید. یک پنجره STEP ظاهر میشود. در این پنجره، فرمت های خروجی STEP بهطور پیشفرض به میلیمتر تنظیم شدهاند (فقط در صورت لزوم تغییر دهید). اگر هنوز تیک نخورده باشد، گزینه اول "Write out curves in parametric space of surface" را انتخاب کنید. تنظیمات Scheme بهطور پیشفرض باید "AP214 International Standard" باشد. فقط در صورت لزوم این تنظیم را تغییر دهید.
روی OK کلیک کنید.
توجه داشته باشید که FreeCAD گزینهای برای ترکیب عناصر مش مجاور مانند Fusion ندارد، بنابراین این فرایند مشابه استفاده از گزینه Faceted در آن برنامه است. مش به یک جسم صلب تبدیل میشود، اما سطوح آن تقسیمبندی میشوند. با این حال، هنوز میتوانید عملیات پارامتریک را روی جسم صلب جدید خود انجام دهید.
لازم به ذکر است که انتخاب "Save As" به جای "Export" مشکلاتی به همراه دارد. در این حالت، فایل تنها بهعنوان یک سند FreeCAD ذخیره میشود، که تا حدی هدف تبدیل به STEP را نقض میکند، مگر اینکه قصد داشته باشید بهطور انحصاری در FreeCAD مدلسازی کنید.
.jpg)
نتیجه گیری
تبدیل فایلهای STL به STEP یکی از کارهای رایج در دنیای طراحی سهبعدی است، بهویژه زمانی که نیاز به ویرایش مدلها یا استفاده از آنها در نرمافزارهای CAD وجود داشته باشد. در این مقاله دو روش کاربردی برای انجام این تبدیل معرفی شد: استفاده از نرمافزار Fusion 360 برای کاربران حرفهای و FreeCAD بهعنوان یک گزینه رایگان و کاربرپسند. هر یک از این نرمافزارها ویژگیها و محدودیتهای خاص خود را دارند، اما در نهایت با استفاده از آنها میتوانید مدلهای سهبعدی خود را به فایلهایی تبدیل کنید که برای ویرایشهای دقیق و مهندسی در نرمافزارهای CAD قابل استفاده باشند. اگر به دنبال ابزاری مناسب برای تبدیل فایلهای STL به STEP هستید، انتخاب نرمافزار مناسب بستگی به نیاز شما و تجربه کاری شما دارد. Fusion 360 امکانات پیشرفتهتری را ارائه میدهد، در حالی که FreeCAD انتخابی عالی برای کسانی است که به دنبال یک راهحل رایگان و ساده هستند. در هر صورت، با انتخاب روش درست و ابزار مناسب، شما میتوانید فرایند تبدیل فایلهای STL به STEP را به راحتی انجام دهید.
با تشکر از توجه شما
